91制片厂
学校91制片厂
主页
91制片厂概况
91制片厂简介
现任领导
组织机构
规则制度
师资力量
教师风采
博士生导师
兼职教授
人才培养
本科生培养
研究生培养
国际联合培养
科学研究
科研管理
科研课题
科研团队
科研成果
科研获奖
科研基地
党建工作
组织生活
党务公开
理论学习
学院工会
支部书记工作室
学团工作
学团动态
学团组织
学团规章
招生就业
招生信息
就业工作
优秀校友
常用下载
人事相关
教务相关
科研相关
学团相关
学院相关
就业相关
工会相关
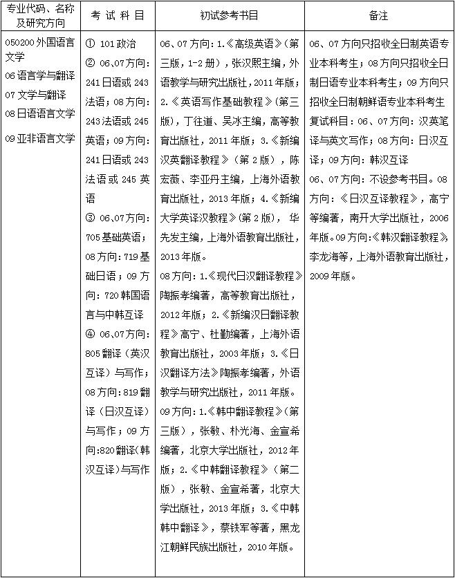
91制片厂 2018年学术型硕士研究生招生专业目录及参考书目(全日制)
更新日期:2017-11-29
上一篇:
91制片厂 2018年专业型硕士研究生招生专业目录及参考书目(全日制)
下一篇:
2016年91制片厂 全日制硕士研究生报考相关问题解答